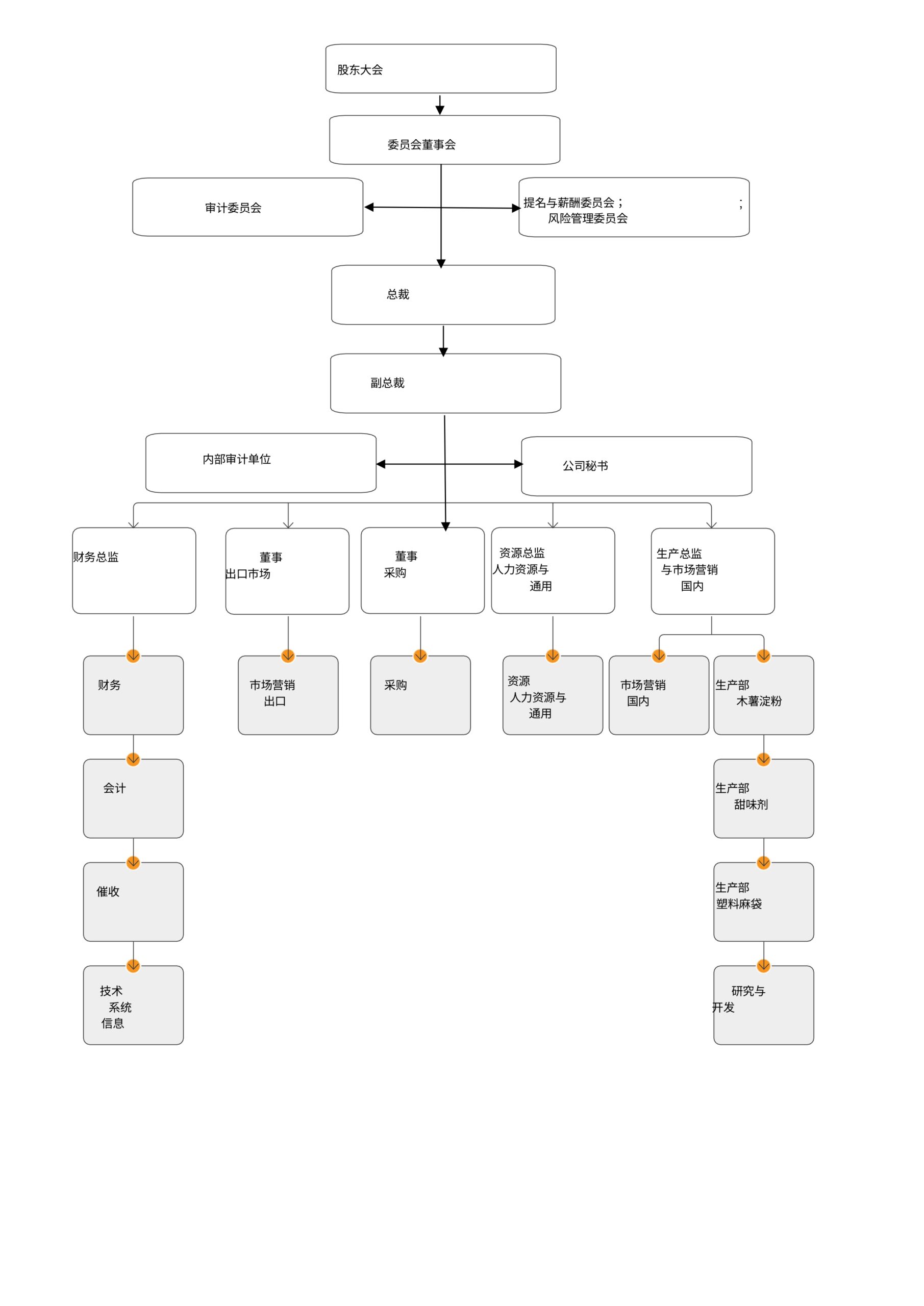
Struktur Organisasi
Head Office
Wisma Budi, Lt 8 – 9
Jl. H.R. Rasuna Said Kav. C-6
Jakarta, Indonesia 12940
Telp: +62-21- 521 3383 (Hunting)
Fax : +62-21-521 3392
Website: www.budistarchsweetener.com
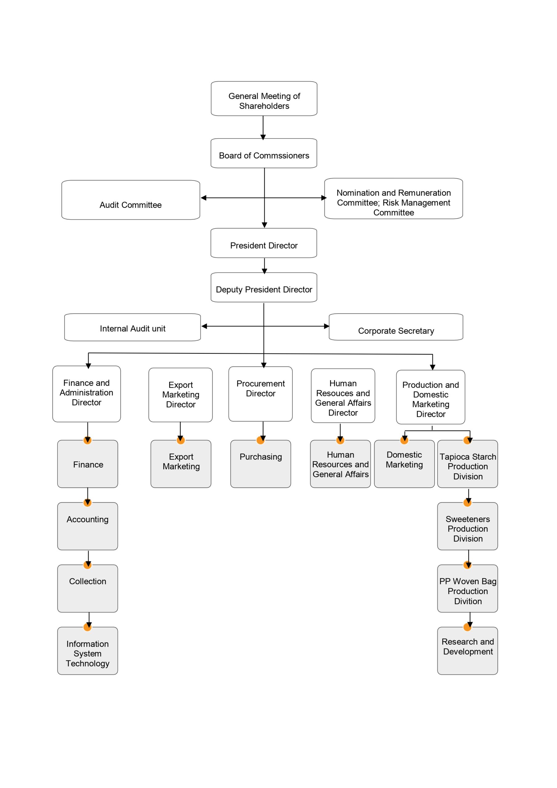
Struktur Organisasi
Wisma Budi, Lt 8 – 9
Jl. H.R. Rasuna Said Kav. C-6
Jakarta, Indonesia 12940
Telp: +62-21- 521 3383 (Hunting)
Fax : +62-21-521 3392
Website: www.budistarchsweetener.com